PS 141 (CS) Electronics for
Computer Science Sophomores
 

 

 
 
sy2004-5 2nd sem : class projects to be presented on 02 mar 2005



  1. Project A - PC-Controlled Panda Goes Toward a Sound Source
      Desired Features:
      ==> Panda follows or turns to the direction of the sound source
      ==> Plays "mp3"
      ==> Fitted with flashing Christmas lights
      ==> Remote-Control via PC
      ==> Could possibly have a video function
    Jan Vincent Liwanag
    Gretchelle Santos
    Clarissa Sarmenta
    Hans Tan
    Allan Bate
    Marge Ong
    Jaime Garcia
    Neill Wilbert Li
    Cricket la Chica
    Elijah Lao
     
     

    A01 - Microphone and Amplifier:
    [done]
    Gretch Clarissa
    Marge Allan
    A02 - Signal Conditioning:
    [done]
    Gretch Clarissa
    Marge
    A03 - Analog to Digital Converter:
    [done]
    Gretch Clarissa
    Marge
    A04 - Input Interface Program:
    [done]
    Hans Neill
    A05 - GUI for Control Program:
    [done]
    Hans Neill
    A06 - Decision Program:
    [done]
    Hans Neill
    A07 - Stepper Driver Program:
    [done]
    Hans Neill
    A08 - Output Interface Program:
    [done]
    Hans Neill
    A09 - Opto-Isolator Circuits:
    [done]
    Jaime Cricket
    JV Elijah
    A10 - Stepper Drive Circuits:
    [done]
    Jaime JV
    A11 - Stepper Motors:
    [done]
    Jaime JV
    A12 - Mechanical Mounting:
    [done]
    ALL
    A13 - Completion and Testing:
    [done]
    ALL




  2. Project B - PC-Controlled Remote Controller Automatically Adjusts Volume of Sound from TV Set
    • Desired Features:
      ==> The sound volume coming from a TV set will be maintained at a desired level
      ==> A remote control unit will be connected to a PC, and the volume control buttons will be manipulated by the PC
      ==> A set-point could be manipulated at the PC through a user-friendly GUI
    Lori Ann Ganzon
    Kristina Lim
    Stephanie Ng
    Keoma Ira Pereja
    Gennile Chris Perol
    Athena Yao

    B01 - Microphone and Amplifier
    [done]
    Stephanie
    B02 - Signal Conditioning
    [done]
    Lori
    B03 - Analog to Digital Converter
    [done]
    Gen
    B04 - Input Interface Program
    [done]
    Athena
    B05 - Set-Point GUI Program
    [done]
    Kris Athena
    B06 - Decision Program
    [done]
    Kris Athena
    B07 - Output Interface Program
    [done]
    Kris
    B08 - Actuator Drive Circuit
    [done]
    Keoma
    B09 - Mechanical Mounting
    [done]
    ALL
    B10 - Remote Controller
    [done]
    Lori Kris
    Keoma Gen
    Stephanie Athena
    B11 - Completion and Testing
    [done]
    ALL




  3. Project C - PC-Assisted RC with an Anti-Collision System
    • Desired Features:
      ==> The remote controller of an RC will be connected to a PC, and will be manipulated by the PC at the direction of an operator
      ==> A graphical user interface will be provided
      ==> A collision-sensor will be designed and built
    Kid Bulanon
    Paulo Cabrera
    Mond Daquil
    JP Camiguing
    Peter de la Cruz
    Ricky de la Cruz
    James Gregorio
    Felix Prudente
    Jason Salvador
    Toppy San Diego
    Cristopher Belisario
    Michael Joseph Tan
    Kendrick Saavedra
    Enzo Pascual
    Eun Kwang Kim

    C01 - Proximity Sensor
    [done]
    Ricky Cristopher
    Kid Paolo
    C02 - Signal Conditioning
    [done]
    Michael Kendrick
    James Eun Kwang
    C03 - RC Stop Controller
    [done]
    Peter Felix
    Toppy
    C04 - Set-Point GUI Program
    [done]
    Peter Felix
    Toppy
    C05 - Decision Program
    [done]
    Peter Felix
    Toppy
    C06 - Ouput Interface Program
    [done]
    Peter Felix
    Toppy
    C07 - Mechanical Mounting
    [done]
    Ricky Cristopher
    Kid Paolo
    C08 - Switches for remote controller
    [done]
    Jason Jaypee
    Mond Enzo
    C09 - Remote Controller
    [done]
    Jason Jaypee
    Mond Enzo
    C10 - Completion and Testing
    [done]
    ALL



 
 
 
 
 
 
 
 
 
 
 
 
 
 
 
 
Circuit Schematics

 

A01, B01 - Microphone Amplifier

 

A02, B02, C02 - Signal Conditioner

 

A03, B03 - Analog to Digital Conditioner

 

A03, B03 - Interface with & Protective Circuit for ADC

 

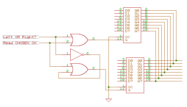
A03 - Read from Left OR Right

 

A09/A10, B08/B10 - Opto-Isolators, Drives, & Switches

 

C07, C09 - Actuator Drive, Switches