Resonant Electromagnetic Sensor
Niņa Socorro Cortina - current amplifier circuit, sensing coil
Pollie Anna Deza - signal amplifier, output signal element


home      and      CE190/191 Thesis

view schematic diagram      and      large version

back to CE150





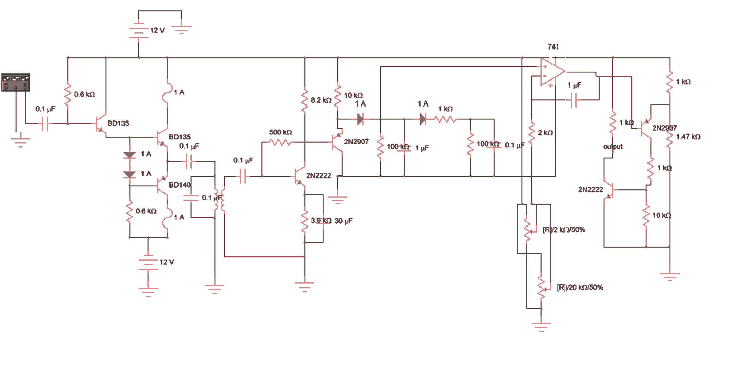
If a computerized parking lot is to be constructed, a device has to be employed to be able to detect whether or not a parking lot is free or not, i.e., whether or not a car is parked at a particular slot. Thus, a sensor needs to be constructed. This sensor may indicate the presence and absence of a vehicle by means of a number of ways. One of these ways is to take advantage of the magnetic property of cars, and construct a sensor that will detect the presence of that particular type of material. Such a sensor would be an electromagnetic sensor.

Our computerized parking lot employs such a sensor. Simply stated, when the detector does not sense a car, a logic low output is emitted by the circuit. Likewise, in the presence of a car (and thus, in the presence of a large amount of magnetic material), a logic high output is also given.

Our circuit may be divided into four main parts: the current driver, the sensing coil, the signal amplifier, and lastly, the output signal element. The first part of the circuit steps up the current from the signal generator. This is needed in order to allow the sensing coil to be more sensitive. Recalling principles in electromagnetics, it will easily be remembered that all currents create magnetic fields. It is this magnetic field that will ultimately sense the presence of a magnetic material. The stronger then the intensity of the magnetic field, the more sensitive the sensor. And to accomplish just that one may simply step up the current so as to produce a higher-intensity magnetic field.

A transistor current amplifier circuit is constructed to achieve the current amplification necessary to increase the sensitivity of the sensing coil. The input signal from the function generator is introduced into the circuit via a capacitor, known as the coupling capacitor. This capacitor is used to pass the AC signal but to block any DC voltage from the source. It prevents DC from the left side of the capacitor to affect the bias of the amplifying transistor as well as preventing the bias of the transistor from reaching the input signal source. The input signal is then applied between the base and emitter of the BD135 NPN transistor. As the input signal goes positive, the voltage across the emitter-base junction becomes more positive. This in effect increases forward bias, which causes base current to increase at the same rate as that of the input sine wave. The emitter and collector currents also increase but much more than the base current hence current amplification is achieved. The amplified current is passed through a current driver consisting of a BD135 NPN transistor and a BD140 PNP transistor. The current is fed into the base of the NPN transistor to provide a positive current drive or a negative current drive to PNP.

This amplified current proceeds to the sensing coil itself. The sensing coil is, in fact, a kind of transformer, with two inductors allowed to interact with one another. For distinction purposes, the first coil is called the inner coil, while the second coil is known as the outer coil. Given such a set-up, the magnetic field produced by the inner coil is able to induce some signal onto the outer coil. This new signal is then, in turn, able to produce it's own magnetic field, strengthening then the intensity of the magnetic field of the inner coil, and allowing the sensor to be sensitive than it originally was, had it been a mere single inductor. This sensing coil is driven by its own resonant frequency. This particular frequency is chosen in order that the LC parallel circuit (hence, the inductor/sensor) be at a point at which it is most sensitive. Ordinarily, this frequency may be computed by the formula:







However, due to the fact that the sensor is personalized for our own circuit, its inductance then is unknown, and the resonant frequency can not be obtained mathematically. This frequency was thus obtained by means of observation through an attached oscilloscope to the output AC signal from the sensing coil. However, knowing that at resonance the magnitude of the amplitude is largest, we may find the resonant frequency by means of the oscilloscope connection.

The amplified signal is further amplified so as to be distinguishable by our output. This is the purpose of the signal amplifier. By means of a 2N2222, we are able to amplify our signal. Once passed through a buffer, this amplified signal is then passed on to the output signal element that converts our AC signal into a DC signal by means of a DC rectifier. This signal is passed on to the output signal portion of circuit, in order to into either a logic high or a logic low to indicate the presence or the absence of a car, respectively.

In particular, the signal is entered into pin 3 of the 741 op-amp. Recalling the operation of the 741, the output pin 6 is dependent on the configuration of its pins 2 and 3. If the input into pin 3 is higher than that of pin 2, the output signal in pin 6 is low. Otherwise, with the voltage at pin 2 being higher than that of pin 3, pin 6 then turns out to be high. As for the specific values of pins 2 and 3, that of pin 3 is kept constant (merely dependent on the actual input signal), and that of pin 2 is variable, depending on two (2) potentiometers, a course and fine adjustment, which are connected to its input. The exact voltage pin 2 should be tweaked to depends on the change in the resultant voltage from pin 3 both in and not within the presence of a magnetic material. In the particular case of this circuit, with a resonant frequency of 1.4 kHz, pin 3 has a DC voltage of 8.23 ~ 8.24 V when the inductor does not sense the presence of a nearby magnetic material. When the field of the electromagnetic sensor senses a magnetic material, the voltage turns out to be 8.27. Because of this, the voltage of pin 2 has been tweaked to 8.25 V. Given this, the final output signal from the circuit is directly related to pin 6.

The voltage at the emitter of the 2N2907 in the last portion of the circuit is tweaked in order that it may be very close in value to the voltage at pin 6 in the absence of a magnetic material. Thus, without magnetic material near the electromagnetic sensor, the 2N2907 is off and its collector resistors are shorted. The voltage at its collector then is zero, as is the base voltage of the 2N2222. From here, we realize that the reading at the output node will correspondingly be zero in the absence of a magnetic material. With magnetic material, pin 6 is extremely high. A voltage drop is then possible across the 2N2907. The collector resistors start conducting and allow a base voltage for the 2N2222. Since this NPN is conducting, an output voltage approximating 5 V is read from the output node of the circuit.

Schematic Diagram (click diagram to enlarge)

click to ENLARGE


back to CE150